| 805を使ったFT-8用ブースターアンプ 【2025.8.15】 |
8月の酷暑のさなか、真空管なんぞという「発熱物体」の事を書くのもなにかと思われますが、Xでポストして以来、長らく放置していたので、いつもの日記ですが、メモとして残しておきたいと思います(笑)。
いままでに、真空管PA評価シリーズとして、手持ちの小型送信管と戯れて来ましたが、所有していた小型送信管のうち、唯一残っていたのがこの805でした。これは、昔、50.370グループの会合で頂いたもので、当時から、いつかは弄ってみたいと思っていたものです。
今までならば、真空管遊びの主眼はどこまでリニアにできるかとAB~B級のSSB用途一択だったのですが、最近はFT-8の運用が多いので、Cクラスのブースターアンプでも充分に有用なので、この対応をしてみたいと思います。
805PAの評価系に部品を並べてみる
上図は以前の小型送信管の評価ボードに805に必要なパーツを並べてみたところです。PA電圧はいつもと同じ1000V近辺で外部供給としています。今回は、ヒータ電圧が10V3.25Aという変則的な電圧なので、50WのSW電源を用意しました。これは支那製なので、最悪使えない場合はトランスかなぁとは覚悟していました。それ以外のパーツに関しては、ほぼ今までの部品を流用しています。しかし、805の大きさに比べて、部品が「小型」過ぎてちょっとアンバランスですが、真空管を横置き配置にしたので、ギリギリで配置できました。
これを真空管縦置きにすると、真空管の「高さ」が災いしてか、どうにも締まりのない配置になってしまいそうです(大笑)。それはさておき、この805という真空管ですが、Pa=125Wでプレート素材はがっつり厚めのカーボングラファイト様の物質が使われており、構造材の強度もしっかりしていそうなので、すこぶる丈夫に見えます。なので、少しくらい(電気的に)乱暴に扱ってもびくともしない感じがしますね。

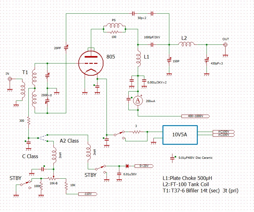
実験回路図
回路図としては、中和付カソード(無いからフィラメントか?)接地型増幅器ということにします。GGでやってもいいのでしょうが、この時期の三極管は増幅度が小さく、811Aのようにまともな利得が得られないケースが多いので、少しでもゲインが取れる回路にしてみました。ただ、中和ようにグリッドに逆相電圧を加えるためのセンタータップが必要なので、これだけで、利得の6dBを失うのは少なからずダメージとはなりますが。
あとは、バイアス回路ですが、B~C級用に負電圧、A2級用にプラスの電圧を供給できるようにしてあります。Va用にはA2級用に低圧の~500V、B~C級用に1000V近くを印加できるようにしてあります。ヒーター回路は突入電流防止用のSWを付けています。これは、SW電源の容量が低いため、コールドスタート時に負荷抵抗(=冷えたフィラメント)の値が小さすぎてSW電源が起動できない不都合の回避策です。起動時は低抵抗をフィラメントと直列にして、ある程度咳熱して負荷抵抗が高まったらSWでフィラメントのみに電流を流す・・・という粗雑な事をやっています。もし、実用に使うのであれば、ちゃんと自動化する必要がありますね(笑)。
ヒーター着火
この球はトリタンフェラメントなので煌々と輝きます。確かどこかで読んだ記憶があったので、球を横置きにする場合、フィラメントが垂れ下がってグリッドにタッチしないように配置する必要があります。アノードのの長辺が底面に対して垂直になるようにソケットの位置を調整してあります。
さて、次は特性取得です。まずはB~C級向けにVg-Ia特性を取得してみます。

805のVg-Va特性
図は横軸と縦軸が逆になってしまっていますが、まぁ雰囲気は解って頂けると思います。Vaがあまり高く掛けられなかったのですが、Vgのカットオフ点はー35V付近で、ゼロバイアスで70mAくらい流れるようです。これだと、カソード(フィラメント)接地型アンプだと若干のマイナスバイアスを掛ける必要がありそうです。

805ブースターアンプの調整の様子
上記はくみ上げて動作を始めた様子です。感電防止用に手袋(軍手?)でバイアスを弄っている様子が笑えます。

動作させ始めの波形
とりあえず、7MHzで100Wrmsまで出力してみました。回路上も問題なさそうだったので、周波数を10MHz帯に変えて増力してみます。

10MHz帯170Wの様子
どうもこのVaでは170Wrms付近が限界に感じられたので、このあたりで手を打つことにしました。ということで、周波数帯域チェックということで7MHzと14/21/24MHzを追加しておきます。

7MHz帯の様子

14MHz帯の様子

21MHz帯の様子

24MHz帯の様子
周波数の上限は24MHzあたりでしょうか?137Wrmsあたりに落ちてしまいますね。ただ、波形をみるとそんなにおかしくは見えませんが、いつものπマッチのみのフィルタリングなので、一応、スプリアスを見ておくことにします。

7MHzのスプリアス

10MHzのスプリアス

14MHzのスプリアス

21MHz帯のスプリアス

24MHz帯のスプリアス
と一通り見てきましたが、第二高調波で45~50dBのようです。何故か24MHzは(元気がなくて:笑)低いですがそれ以外は見られないので、けっこう綺麗と思ったのもうなずけます。勿論、実用に供する時は当然のことながら外付けLPFが必要になってきますが。
さて、次はA2級動作です。以前の吊るし柿(3C24)でも遊びましたが、ここでも思い残すことなくなるように、遊び尽くします。まずは、Vg-Ia特性です。

805のVg-Ia特性の一例
Vaを400~630Vで測定してみました。Paが125Wですから、630Vでも余裕の動作が出来そうです。ここではVgを+15V弱に設定して信号を突っ込んでみました。今度はリニアリティを見るので2-トーンです。

2-トーン波形
なんとかPEP=100Wを!と思って14MHzで試験しましたが、若干ですが到達していません。この点で下の図に示すようにすでにIM3が28dBくらいになってしまっていますので、これ以上の深追いはしないことにします。効率28%という感じで、C級用古典管はこんなもの?まぁ、100Wpep弱も良く出た(Audio記事なら10W)と褒めてあげましょう(大笑)。やっぱりC級でOKなFT-8専用ということになりそうですね。

IMDの様子
と、ここまで一応のチェックを行ってきました。805がどこまで使えるかがなんとなく分かったような気がします。なにせ、太古の直熱3極管なので、周波数帯域はHFミドルバンドまでが実用範囲なのでしょう。なかなか外形がそそられるので、なんとか実用機に仕上げたい気もしなくはないですが、今やるか?というと疑問です。相当にやることが無くなってきたら着手するかもしませんが。その時はVaを1200~1500Vにアップしてですかね。最後に記念撮影でも(笑)。

実験終了時の様子